# Run me first!
import numpy as np
import matplotlib.pyplot as plt
import seaborn as sns
sns.set_style('darkgrid')Homework 2: Linear regression and maximum likelihood (solutions)
In this homework, we will use the following convention for dimentionality:
\(N:\quad\text{Number of observations in a dataset, so } \mathcal{D} = \{ (\mathbf{x}_1, y_1),\ (\mathbf{x}_2, y_2),\ ... \,(\mathbf{x}_N, y_N) \}\)
\(d:\quad\ \text{Dimension of input (number of features), so } \mathbf{x}_i \in \mathbb{R}^d\)
Part 1: Linear regression
Let’s begin by reviewing the context of linear regression.
Recall that the linear regression model makes predictions of the following form:
\[f(\mathbf{x})=\mathbf{x}^T\mathbf{w} + b\]
Or if we consdier the augmented representation:
\[\mathbf{x} \rightarrow \begin{bmatrix}\mathbf{x} \\ 1 \end{bmatrix} = \begin{bmatrix}x_1 \\ x_2 \\ \vdots \\ x_d \\ 1 \end{bmatrix},\quad \mathbf{w} \rightarrow \begin{bmatrix}\mathbf{w} \\ b \end{bmatrix} = \begin{bmatrix}w_1 \\ w_2 \\ \vdots \\ w_d \\ b \end{bmatrix}\] Then we can use the more convenient linear form: \[f(\mathbf{x}) = \mathbf{x}^T\mathbf{w}\]
Q1
Write a function that takes in an input \((\mathbf{x})\) and a set of weights \((\mathbf{w})\) and makes a prediction using the function above. Your implementation should assume that the bias \((b)\) is included in the weights \((\mathbf{w})\) and thus should augment the input to account for this (or separate \(b\) from \(\mathbf{w}\)).
Answer
# Test inputs
x = np.array([1, -3, 5])
w = np.array([-1, 2, 0.5, 2])
y = -2.5
def linear_regression(x, w):
x = np.pad(x, ((0, 1)), constant_values=1)
return np.dot(x, w)
## Validate the function
assert y == linear_regression(x, w)As discussed in class, we can compactly refer to an entire dataset of inputs and outputs using the notation \(\mathbf{X}\) and \(\mathbf{y}\) respectively. Our convention will be that row \(i\) of \(\mathbf{X}\) will correspond to the \(i^{th}\) observed input \(\mathbf{x}_i\), while the corresponding entry \(y_i\) of \(\mathbf{y}\) is the observed output. In other words \(\mathbf{X}\) and \(\mathbf{y}\) are defined as: \[ \mathbf{X} = \begin{bmatrix} X_{11} & X_{12} & \dots & X_{1d} & 1 \\ X_{21} & X_{22} & \dots & X_{2d} & 1 \\ \vdots & \vdots & \ddots & \vdots & \vdots \\ X_{N1} & X_{N2} & \dots & X_{Nd} & 1 \\ \end{bmatrix} = \begin{bmatrix} \mathbf{x}_1^T \\ \mathbf{x}_2^T \\ \vdots \\ \mathbf{x}_N^T \end{bmatrix}, \quad \mathbf{y} = \begin{bmatrix} y_1 \\ y_2 \\ \vdots \\ y_N \end{bmatrix} \]
With this notation, we can make predictions for an entire set of inputs as: \[f(\mathbf{X}) = \mathbf{X}\mathbf{w}\] Where the output is now a vector of predictions. We see that each entry corresponds to the prediction for input \(\mathbf{x}_i\): \[f(\mathbf{X})_i = \mathbf{x}_i^T\mathbf{w} = f(\mathbf{x}_i)\]
Q2
Modify (if needed) your linear regression prediction function to accept a set of inputs as a matrix as described above and return a vector of predictions. Once again you should not assume the data includes the extra bias dimension. Then plot the prediction function given by the provided weights on the range \([0, 5]\). Recall that np.linspace(a, b, n) produces a vector of n equally spaced numbers between a and b.
Answer
# Test inputs
w = np.array([0.5, 2])
def linear_regression(x, w):
# Account for the extra dimension in pad
x = np.pad(x, ((0, 0), (0, 1)), constant_values=1)
return np.dot(x, w)
X = np.linspace(0, 5, 200).reshape((-1, 1))
y = linear_regression(X, w)
plt.plot(X.flatten(), y)
Recall that ordinary least squares finds the parameter \(\mathbf{w}\) that minimizes the mean of squared error between the true outputs \(\mathbf{y}\) and predictions. \[\underset{\mathbf{w}}{\text{argmin}} \frac{1}{N} \sum_{i=1}^N \left(\mathbf{x}_i^T\mathbf{w} - y_i\right)^2\]
Observe that this is the same formula as the error we used for evaluating Richardson iteration in the last homework, we’ve simply renamed the variables from \((\mathbf{A}, \mathbf{x}, \mathbf{b})\) to \((\mathbf{X}, \mathbf{w}, \mathbf{y})\)! (We’ve also added the constant \(\frac{1}{N}\), but this doesn’t change the optimal \(\mathbf{w}\))
We’ve now seen 3 equivalent ways to write the same formula. From most compact to least compact these are: \[\textbf{1: } \frac{1}{N} \|\mathbf{X}\mathbf{w} - \mathbf{y}\|_2^2 \quad \textbf{2: } \frac{1}{N} \sum_{i=1}^N \left(\mathbf{x}_i^T\mathbf{w} - y_i\right)^2 \quad \textbf{3: } \frac{1}{N} \sum_{i=1}^n \left(\sum_{j=1}^n X_{ij}w_j - y_i\right)^2\]
Q3
Using the gradient formula we derived in class, write a function that returns both the mean squared error and the gradient of the error with respect to \(\mathbf{w}\), given \(\mathbf{w}\), \(\mathbf{X}\) and \(\mathbf{y}\). Hint: don’t forget to augment X when computing the gradient!
Answer
def mse_and_grad(w, X, y):
error = linear_regression(X, w) - y
mse = np.mean(error ** 2)
grad_w = 2 * np.dot(error, np.pad(X, [(0,0), (0,1)], constant_values=1)) / X.shape[0]
return mse, grad_wRecall that we can use the gradient descent algorithm to find the input that minimizes a function, using the corresponding gradient function.
Given an initial guess of the optimal input, \(\mathbf{w}^{(0)}\), gradient descent uses the following update to improve the guess: \[\mathbf{w}^{(i+1)} \longleftarrow \mathbf{w}^{(i)} - \alpha \nabla f(\mathbf{w}),\] where \(\alpha\) is the learning rate or step size.
Q4
Write a function to perform gradient descent. The function should take as input: - value_and_grad: A function that produces the output and gradient of the function to optimize (e.g. the mse_and_grad) - w0: An inital guess \(\mathbf{w}^{(0)}\) - lr: The learning rate \((\alpha)\) - niter: The number of updates to perform - *args: Any additional argumets to pass to value_and_grad (e.g. X and y)
The function should return: - w: The final guess - losses: A list (or array) that tracks the value of the function at each update
Answer
def gradient_descent(value_and_grad, w0, lr, niter, *args):
# Get the inital loss
initial_loss, grad = value_and_grad(w0, *args)
losses = [initial_loss]
w = w0
for i in range(niter):
w = w - lr * grad
loss, grad = value_and_grad(w, *args)
losses.append(loss)
return w, lossesPart 2: Applications to real data
Now that we’ve setup a full implementation of linear regression, let’s test it on a real dataset. We’ll use the MPG dataset that we saw in class. The following code will load the data and rescale it.
data = np.genfromtxt('auto-mpg.csv', delimiter=',', missing_values=['?'], filling_values=[0])
# Uncomment if on Colab!
# import urllib.request
# link = 'https://gist.githubusercontent.com/gabehope/4df286bbd9a672ce7731d52afe3ca07e/raw/65026711d71affaafb9713ddf5b6ef29125ba0fb/auto.csv'
# data = np.genfromtxt(urllib.request.urlopen(link), delimiter=',', missing_values=['?'], filling_values=[0])
# MPG is the output value
target = 'MPG'
y = data[:, 0]
# The other variables are inputs in the order listed
features = ['displacement', 'weight', 'acceleration', 'year']
X = data[:, [2, 4, 5, 6]]
X = (X - X.mean(axis=0)) / X.std(axis=0)Let’s start by fitting a model that just uses the feature weight.
Q5
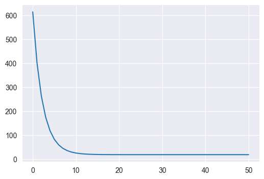
Use the gradient_descent and mse_and_grad functions you wrote above to fit a linear regression model that takes in a car’s weight and predicts its MPG rating. Start with the weights equal to 0 and perform 100 updates of gradient descent with a learning rate of 0.1. Plot the loss (MSE) as a function of the number of updates.
Answer
Xweight = X[:, 1:2]
w0 = np.zeros((2,))
(w, losses) = gradient_descent(mse_and_grad, w0, 0.1, 50, Xweight, y)
### PLOTTING CODE HERE
plt.figure(figsize=(6, 4))
plt.plot(losses)
print(losses[-1])18.780939855850434

Q6
Plot a scatterplot of weight vs. MPG. Then on the same plot, plot the prediction function for the linear regression model you just fit on the input range \([-3, 3]\).
Answer
plt.figure(figsize=(8, 6))
plt.scatter(Xweight.flatten(), y)
x = np.linspace(-3, 3, 100).reshape((-1, 1))
plt.plot(x.flatten(), linear_regression(x, w), c='r')
Q7
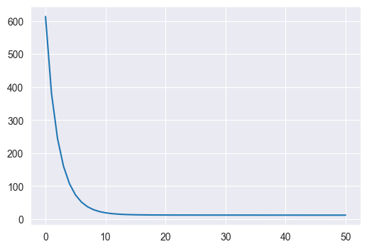
Repeat Q5 using all 4 features and compare the final loss to the final loss using only weight as an input. Describe any differences you observe.
Answer
w0 = np.zeros((5,))
w, losses = gradient_descent(mse_and_grad, w0, 0.1, 50, X, y)
plt.figure(figsize=(6, 4))
plt.plot(losses)
print(losses[-1])12.01314055689771

We see that in both cases the loss converges very quickly, but with 5 features, the final loss is significantly smaller (12 vs 18)
In machine learning we are typically less interested in how our model predicts the data we’ve already seen than we are in how well it makes predictions for new data. One way to estimate how well our model our model will generalize to new data is to hold out data while fitting our model. To do this we will split our dataset into two smaller datasets: a training dataset that we will use to fit our model, and a test or held-out dataset that we will only use to evaluate our model. By computing the loss on this test dataset, we can get a sense of how well our model will make prediction for new data.
\[\mathcal{D} = \{ (\mathbf{x}_1, y_1),\ (\mathbf{x}_2, y_2),\ ... \,(\mathbf{x}_N, y_N) \}\quad \longrightarrow \quad \mathcal{D}_{train} = \{ (\mathbf{x}_1, y_1),\ (\mathbf{x}_2, y_2),\ ... \,(\mathbf{x}_{Ntrain}, y_{Ntrain}) \},\ \mathcal{D}_{test} = \{ (\mathbf{x}_1, y_1),\ (\mathbf{x}_2, y_2),\ ... \,(\mathbf{x}_{Ntest}, y_{Ntest}) \} \]
Q8
Split the MPG dataset into training and test datasets. Use 70% of the observations for training and 30% for test. Then repeat Q5 to fit a linear regression model on just the training dataset using only the weight feature (you don’t need to plot the loss for this question). Report the final loss (MSE) on the training dataset and on the test dataset.
Answer
Xweight_train.shape(278, 1)
Xweight_train = Xweight[:int(X.shape[0] * .7)]
y_train = y[:int(X.shape[0] * .7)]
Xweight_test = Xweight[int(X.shape[0] * .7):]
y_test = y[int(X.shape[0] * .7):]
w0 = np.zeros((2,))
w, losses = gradient_descent(mse_and_grad, w0, 0.1, 50, Xweight_train, y_train)
mse_train, _ = mse_and_grad(w, Xweight_train, y_train)
mse_test, _ = mse_and_grad(w, Xweight_test, y_test)
print('Loss on training data: %.4f, loss on test data: %.4f' % (mse_train, mse_test))Loss on training data: 8.4172, loss on test data: 60.1368
Q9
Repeat Q8 using the all 4 features. Compare the results to the model using only weight.
Answer
X_train = X[:int(X.shape[0] * .7)]
y_train = y[:int(X.shape[0] * .7)]
X_test = X[int(X.shape[0] * .7):]
y_test = y[int(X.shape[0] * .7):]
w0 = np.zeros((5,))
w, losses = gradient_descent(mse_and_grad, w0, 0.1, 50, X_train, y_train)
mse_train, _ = mse_and_grad(w, X_train, y_train)
mse_test, _ = mse_and_grad(w, X_test, y_test)
print('Loss on training data: %.4f, loss on test data: %.4f' % (mse_train, mse_test))Loss on training data: 7.5947, loss on test data: 43.7603
We see that with all 5 features, both the training and the test loss are lower than with only weight!
Part 3: Maximum Likelihood Training
Background:
We saw in lecture that we can view linear regression as the following probibalistic model: \[ y_i \sim \mathcal{N}\big(\mathbf{x}_i^T \mathbf{w},\ \sigma^2\big) \] Where \(\mathcal{N}(\mu, \sigma)\) is the Normal distribution, which has the following probability density function: \[ p(y\mid \mu, \sigma) = \frac{1}{\sigma \sqrt{2 \pi}} \text{exp}\bigg(-\frac{1}{2\sigma^2} (y -\mu)^2\bigg) \] We saw that a reasonable way to choose the optimal \(\mathbf{w}\) is to maximize the likelihood of our observed dataset, which is equivalent to minimizing the negative log likelihood: \[\underset{\mathbf{w}}{\text{argmax}} \prod_{i=1}^N p(y_i\mid \mathbf{x}_i, \mathbf{w}, \sigma) = \underset{\mathbf{w}}{\text{argmin}} -\sum_{i=1}^N \log p(y_i\mid \mathbf{x}_i, \mathbf{w}, \sigma) = \underset{\mathbf{w}}{\text{argmin}}\ \frac{1}{2\sigma^2}\sum_{i=1}^N (y_i -\mathbf{x}_i^T\mathbf{w})^2 + C \] Where \(C\) is a constant: \(C = N \log \sigma \sqrt{2\pi}\). We further saw that this is equivalent to minimizing the mean squared error for any choice of \(\sigma\).
Laplace Maximum Likelihood Estimation
A natural question about the above model is: why choose the Normal distribution? In principal, we could define a linear model using any distribution over the real numbers \(\mathbb{R}\). Let’s explore an alternative choice: the Laplace distribution (Wiki). The Laplace distribution \(L(\mu, a)\) has the following PDF:
\[p(y\mid \mu, a) = \frac{1}{2a} \exp\bigg(- \frac{|y-\mu|}{a} \bigg) \]
As for the normal distribution \(\mu\) is the mean, while \(a\) defines the “width” of the distribution (analogous to variance for the Normal). We can compare the two distributions visually:
ylp = np.linspace(-3, 3, 200)
mu, sigma2_or_a = 0, 1
p_y_normal = (1 / np.sqrt(sigma2_or_a * 2 * np.pi)) * np.exp(- (0.5 / sigma2_or_a) * (ylp - mu) ** 2)
p_y_laplace = (1 / (2 * sigma2_or_a)) * np.exp(- (1 / sigma2_or_a) * np.abs(ylp - mu))
plt.figure(figsize=(4,3))
plt.plot(ylp, p_y_normal, label=r"Normal PDF")
plt.plot(ylp, p_y_laplace, label=r"Laplace PDF")
plt.xlabel('$y$')
plt.ylabel('$p(y)$')
plt.legend()
pass
Let’s now consider the Laplace version of our probabilistic linear model: \[ y_i \sim L\big(\mathbf{x}_i^T \mathbf{w},\ a\big) \] Recall that the negative log-likelihood is defined as: \[\mathbf{NLL}(\mathbf{w}, a, \mathbf{X}, \mathbf{y}) = -\sum_{i=1}^N \log p(y_i\mid \mathbf{x}_i, \mathbf{w}, a)\]
Q10
Write out the negative log-likelihood for this model in terms of \(\mathbf{w}, a, \mathbf{X}, y\) using the Laplace PDF shown above.
Answer
We can simply replace \(p(y_i|\mathbf{x}_i, a)\) with the formula given above so we get: \[\mathbf{NLL}(\mathbf{w}, a, \mathbf{X}, \mathbf{y}) = -\sum_{i=1}^N \log \frac{1}{2a} \exp \bigg(-\frac{|y_i-\mathbf{x}_i^T\mathbf{w}|}{a}\bigg)\]
\[ = \frac{1}{a}\sum_{i=1}^N |y_i-\mathbf{x}_i^T\mathbf{w}| + N\log 2a\]
Note that if we drop the constants, we would call this loss the sum absolute error.
Q11
Find the gradient with respect to \(\mathbf{w}\) of the negative log-likelihood for this model. Hint: remember that the gradient is the vector of partial derivatives!
You should use the following definition of the derivative of the absolute value \(|\cdot |\) operator: \[\frac{d}{dx}|x| = sign(x), \quad sign(x) = \begin{cases} +1 \quad \text{ if } x > 0 \\ -1 \quad \text{ if } x < 0 \\ \ \ \ 0 \quad \text{ if } x = 0 \end{cases}\] (Technically \(\frac{d}{dx}|x|\) is undefined at \(x=0\), but it is convinient to assume \(\frac{d}{dx}|0|=0\) in practice.)
Answer
\[\nabla_{\mathbf{w}}\mathbf{NLL}(\mathbf{w}, b, \mathbf{X}, \mathbf{y}) = \frac{d}{d\mathbf{w}} \frac{1}{a}\sum_{i=1}^N |y_i-\mathbf{x}_i^T\mathbf{w}| + N\log 2a\]
\[= \frac{1}{a}\sum_{i=1}^N \frac{d}{d\mathbf{w}}|y_i-\mathbf{x}_i^T\mathbf{w}|\]
\[= \frac{1}{a}\sum_{i=1}^N sign(y_i-\mathbf{x}_i^T\mathbf{w})\frac{d}{d\mathbf{w}}(y_i-\mathbf{x}_i^T\mathbf{w})\]
\[= \frac{1}{a}\sum_{i=1}^N sign(y_i-\mathbf{x}_i^T\mathbf{w})\mathbf{x}_i\]
Q12
Using the formula you just derived, write a function that returns both the negative log-likelihood and the gradient of the negative log-likelihood with respect to \(\mathbf{w}\), given \(\mathbf{w}\), \(\mathbf{X}\) and \(\mathbf{y}\) (assume that \(a=1\)). We’ll divide both outputs by \(N\) to make our results more comparable to MSE. Hint: np.sign will compute the sign function descibed above.
Answer
def nll_and_grad(w, X, y):
N = X.shape[0]
error = linear_regression(X, w) - y
mae = np.sum(np.abs(error))
nll = mae + np.log(2)
Xaug = np.pad(X, [(0, 0), (0, 1)], constant_values=1)
grad_w = np.dot(np.sign(error), Xaug)
return nll / N, grad_w / NQ13
Use the gradient_descent and nll_and_grad functions you wrote above to fit a linear regression model that takes in a car’s weight and predicts its MPG rating. Start with the weights equal to 0 and perform 100 updates of gradient descent with a learning rate of 1.0. Plot the loss (NLL) as a function of the number of updates. Use the full dataset as in Q5 and note the change in learning rate!
Answer
y.shape(398,)
Xweight = X[:, 1:2]
w0 = np.zeros(2,)
w, losses = gradient_descent(nll_and_grad, w0, 0.1, 500, Xweight, y)
wmse, mselosses = gradient_descent(mse_and_grad, w0, 0.1, 50, Xweight, y)
plt.figure(figsize=(6, 4))
plt.plot(losses, label='Laplace NLL')
plt.plot(mselosses, label='Mean squared error')
plt.legend()
print(losses[-1])3.262693397826824

Q14
Plot a scatterplot of weight vs. MPG. Then on the same plot, plot the prediction function for the linear regression model you just fit on the input range \([-3, 3]\). Finally, copy your code from Q5 to once again find the optimal \(\mathbf{w}\) using the MSE loss and plot this function on the same plot in a different color. Describe any differences you see between the two models
Answer
plt.figure(figsize=(6, 4))
plt.scatter(Xweight[:,0], y)
plt.plot(np.linspace(-3, 3, 200), linear_regression(np.linspace(-3, 3, 200).reshape((-1, 1)), w), label='Laplace NLL weights')
Xweight = X[:, 1:2]
w0 = np.zeros((2,))
(w, losses) = gradient_descent(mse_and_grad, w0, 0.1, 50, Xweight, y)
plt.plot(np.linspace(-3, 3, 200), linear_regression(np.linspace(-3, 3, 200).reshape((-1, 1)), wmse), label='MSE weights')
plt.legend()
Q15
Using the parameters that you just found, plot the Laplace NLL loss as a function of the first entry in w (w1 below), holding the other (the bias) constant. Plot this loss on the range \([-10, 0]\). Then, in a separate cell, plot the MSE loss as a function of the first entry in w on the same range.
Answer
# Example of deconstructing and reconstructing the parameter vector.
w1, b = w
wi = np.array([w1, b])
losses = [nll_and_grad(np.array([wi, b]), Xweight, y)[0] for wi in np.linspace(-10, 0)]
mse_losses = [mse_and_grad(np.array([wi, b]), Xweight, y)[0] for wi in np.linspace(-10, 0)]
plt.figure(figsize=(6, 4))
plt.plot(mse_losses, label='Mean squared error')
plt.plot(losses, label='Laplace NLL')
plt.legend()
plt.ylabel('$w_1$')
plt.xlabel('Loss')Text(0.5, 0, 'Loss')

Based on what you’ve obsevered above and in the previous questions, why might you choose the Normal distribution or the Laplace distribution for linear regression? What effect does the learning rate have (what happens if it’s set too high or too low)?
Answer
We see that the MSE weights are more sensitive to outliers than the Laplace NLL weights.